
A Convexity Principle for Interacting Gases
Introduces displacement interpolation to prove ground state uniqueness via optimal transport, establishing foundations …

Introduces displacement interpolation to prove ground state uniqueness via optimal transport, establishing foundations …

A continuous-time normalizing flow using stochastic interpolants and quadratic loss to bypass costly ODE …

A simulation-free framework for training Continuous Normalizing Flows using Conditional Flow Matching and Optimal …

A unified ODE-based framework for generative modeling and domain transfer that learns straight paths for fast 1-step …

Introduces ODE-Nets, a continuous-depth neural network model parameterized by ODEs, enabling constant memory …

Theoretical paper proving the equivalence between training Denoising Autoencoders and performing Score Matching on a …

Unified SDE framework for score-based generative models, introducing Predictor-Corrector samplers and achieving SOTA on …

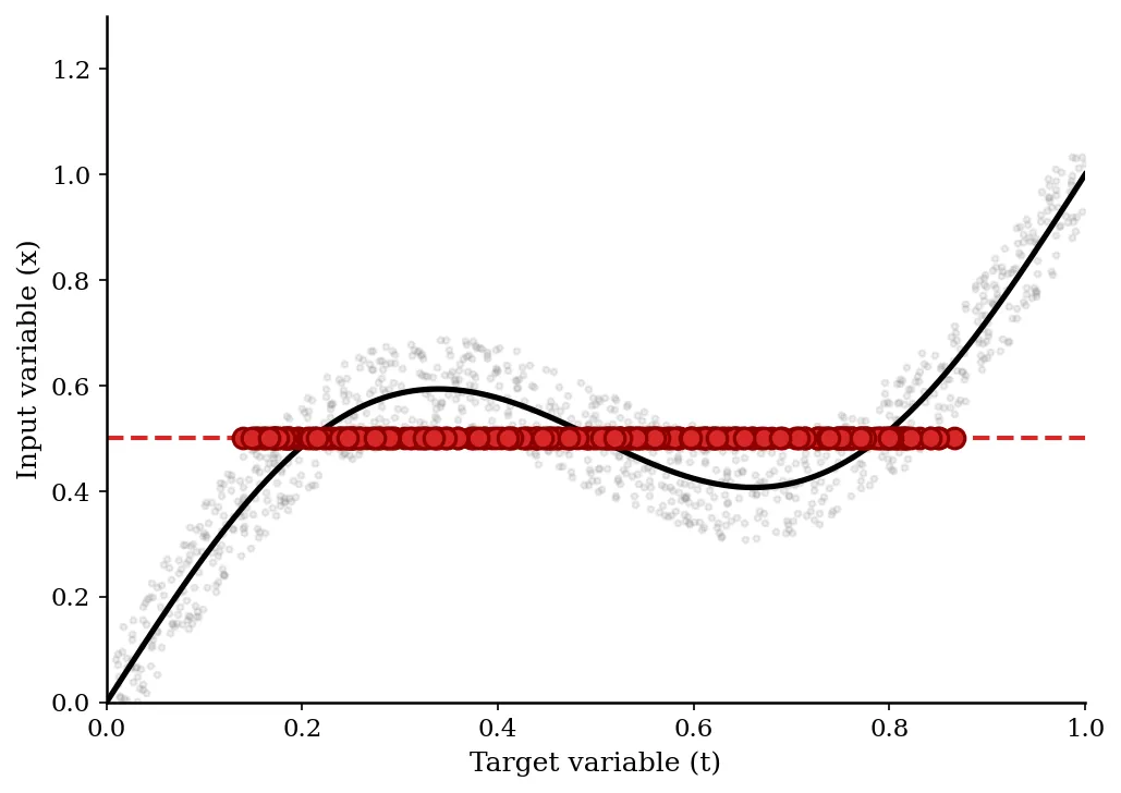
Seminal 1994 paper introducing MDNs to model arbitrary conditional probability distributions using neural networks.

Summary of Kingma & Welling's foundational VAE paper introducing the reparameterization trick and variational …

Summary of Burda, Grosse & Salakhutdinov's ICLR 2016 paper introducing Importance Weighted Autoencoders for tighter …

Aneja et al.'s NeurIPS 2021 paper introducing Noise Contrastive Priors (NCPs) to address VAE's 'prior hole' problem with …